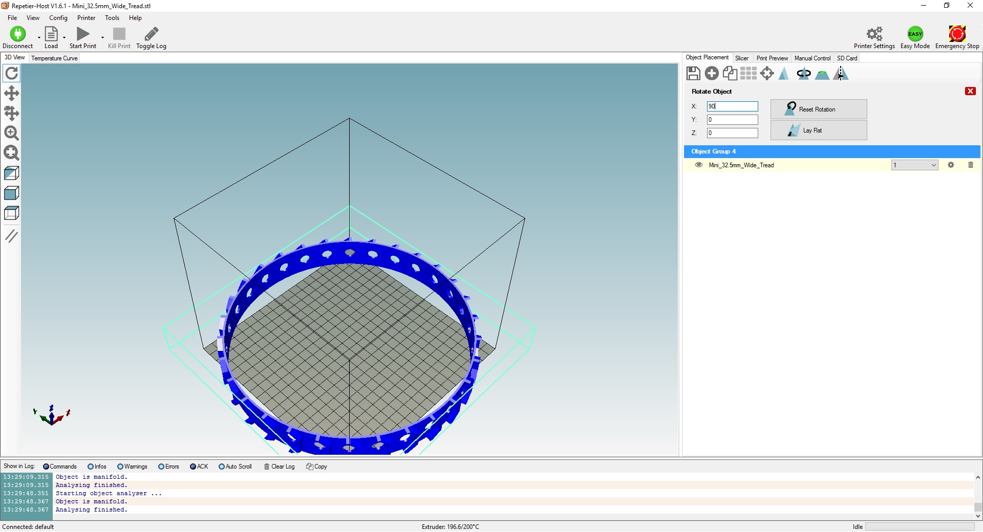
Can anyone advise as to how I can get this tread to fit on an 8x8x8 bed? It’s for the Printrbot Tank (Mini) and it needs to be printed in SemiFlex. I don’t want to cut it in half, but would like to know if it’s possible to ‘fold it’ and so print it. Any help/advice is appreciated.
You’d have to go back to the source design file to make changes.
Are you sure @Printrbot doesn’t have an alternate STL for smaller beds? I seem to recall @Brook_Drumm saying something about a “folded” STL.
It wasn’t in the archive. Might have to look again.
I do recall some mention of a folded version, but perhaps it never materialized.
It has not. Just looked. Any ideas?
I can’t think of any way to scale/wrap it as an STL that isn’t likely to mess up the dimensions.
This is one of those situations where the original design files would be nice…
Worst case (I still would ask printrbot) you could use Zbrush or meshmixer to reshape it but you’ll need to know what u r doing
Might have to make a special request. @Brook_Drumm ? Help!!
Try setting it up diagonally. Trig says it should work but will need supports
model it in a U shape not O
I do not have access to the original files, so I have to turn to @Printrbot for help. My tank’s parts are all printed (and BTW, it was not easy because of these large flat sections) and I have the motors (pulled from an old inkjet printer) and a MotorAir Bluetooth Motor Control board plus a planned Pan-Tilt turret, Help me Santa!
BTW, I am no CAD maven. I brought the STP file into FreeCAD but would need some heavy hand holding to figure out how to separate out the tread and fold it. Can anyone help there?
In what format is the 3d model (file type) ?
Would it fit if you printed it upright, corner to corner?
@SirGeekALot , negative. Too tall
@David_Malnar , the model is an STL or you can try to pulll it from the STP. I don’t know how.
Well, I give up. Printrbot says they won’t refactor the tread. That kinda kills it for me since I don’t know enough on how to bend it from the STP file for the whole tank. However, since I have the chassis done I will convert it to use Tamiya running gear.
They want you to buy their BigBot. 
Yeah right. For that cash I can buy a Big E
Not to be defeated, I found something on Thingiverse, scaled up the wheels and track and that looks like it will work fine. 2 cogs are printed and they look and fit very well…
