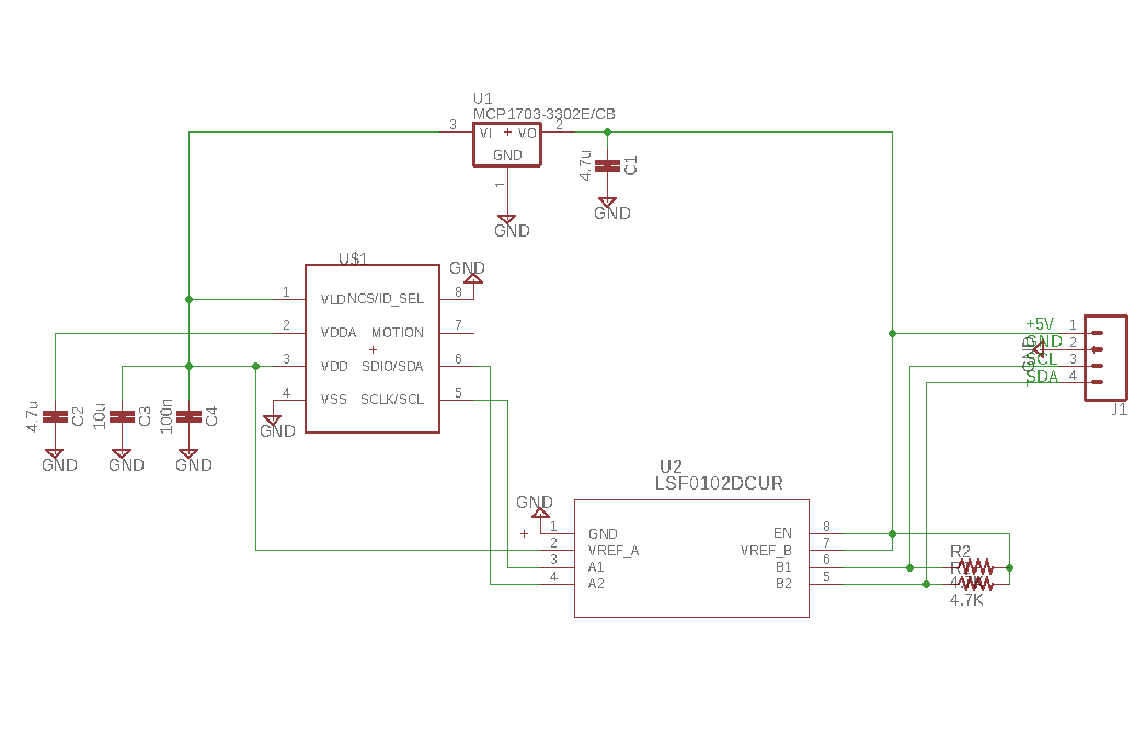
Filament sensor schematic in Eagle with proper devices libraries.

Filament sensor schematic in Eagle with proper devices libraries. Modeling a new device is very time consuming as I learned :confused: But at least you know it’s done right when you create the library part yourself.

Will be available soon as open source. Modeled after Prusa’s filament sensor, simply ported to Eagle. PCB will be different though to fit our extruder. Thanks to @Griffin_Paquette once again for helping out with Eagle!

I still can’t get over how cool it is to pull/push designs from Fusion 360. Autodesk is creating a true full-stack product development toolset!

Is the linear regulator Vi and Vo opposition?

@Dannis_Huang Yup, good catch. It’s 2 AM here, sorry! :slight_smile:

Here’s the PCB fitted into the extruder. Small and compact :slight_smile:
missing/deleted image from Google+

So is this just a run out sensor or will it detect jams as well?

@Adam_Steinmark looks like a simple Capacitive sensor, so most likely just runout. Wonder if the Motion pin on U1 could be used for jammed filament detection, though?

@BK_Hobby Correct me if I’m wrong but the sensor is placed below the drive gear so if you run out of filament and the sensor doesn’t detect movement it wont recognize that the drive gear isn’t pushing anything.

@Adam_Steinmark I stand corrected! I thought it was a Bowden extruder with the filament coming in through the bottom (sensor first), then out through PTFE tube. If not, you’re right - it has to detect a stop in motion.

This sensor is a motion sensor so it can detect jams and runout. Filament comes in bottom left and comes out top right. It is bowden setup.

Placement of sensor - before or after drive gear does not matter.

@Shai_Schechter - what confused me is the empty Motion pin on the schematic - what IC is that and what’s that pin’s purpose? How is jam detected without using that pin?

ETA: I’m talking about U$1 obviously, not U1.

@BK_Hobby That’s a good question :slight_smile: For the moment I only copied Prusa’s schematic and they don’t use that pin as well, but their sensor also detects jams, presence and runout. So I’ll have to see how it works.

Still uses the I2C BUS.
Which doesn’t have good EMI immunity.
Can you do a CAN BUS version?