Hi!
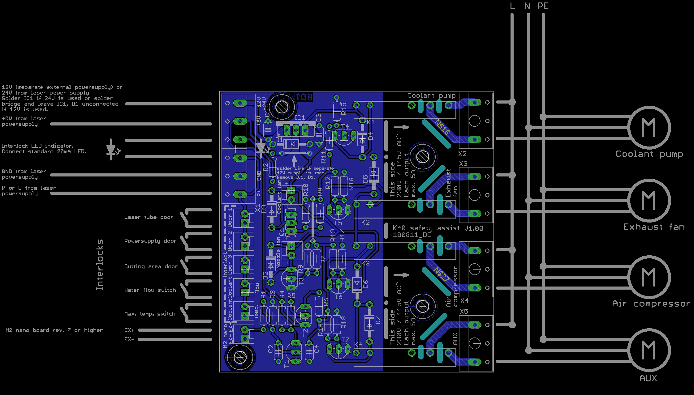
My K40 with all the modification for cooling, interlocks, nozzle fan was a box with lot of different boards and a wiring madness. So idecided to built a combined helper board. This is work in progress. Please let me know what you think and what features are missing.
The features are: 6 interlock inputs. Interlock visualisation by LED, nozzle fan switch, cooling fan switch if e.g. a PC water coller is used to cool down the coolant, 4 relais (115/230V AC). All switching functions are controlled from the M2nano trigger output (see here: https://www.instructables.com/id/China-Laser-Aux-Trigger-Output-K40-M2Nano-Board/).
It is on GitHub (https://github.com/STB3/K40_helper). If you have suggestions for further enhacement, let me know.

