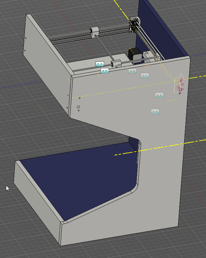
Holy Crap I might actually finish this thing before MRRF. right now the printable dimensions are looking like 14x14x19ish". Also known as bigger then Im ever gonna print 
This is also the farthest Ive made it through a project in fusion360. Which I think is an accomplishment in itself. And all the joints move like the should.
If anyone wants to watch the progress on this project through the fusion collaboration tools shoot me a pm and Ill add you.





