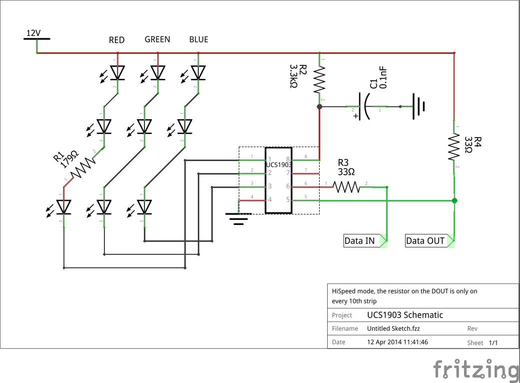
I took the time to scrape off the mask to reveal the traces on a UCS1903 led strip, and this was the layout. I am getting tired of the spacing between the LEDs and I wanted to hack my own out of the strip’s components. After Fritzing the circuit, I would like a bit of help understanding what is there. I thought LED’s needed current limiting resistors, no? I assume the IC, PWM’s the ground at a rate to limit the current? Also, why on the 10th IC do they tie into the 12v with a resistor on the Data line? I am confused, @Daniel_Garcia how did you guys make it so far reading those chinese datasheets? I found out that the strips are made for the 800khz, because of the floating pin. The manufacturers site said nothing in regards to this. Any help is appreciated.
R3 and R4 are is to prevent reflection along the lines. R4, assuming every ten ICs, is to pull the data line up and provide a good signal for the next section of the strip. Signals will degrade over long distances and detecting the ups/downs on it gets harder. By pulling it up like that, it’s in a sense boosting it. R1 only controls the red LED. According to the datasheet, the IC will output 17mA on the green and blue channels, and 18mA on the red one. So in reality you don’t need current resistors on those. However, because the red channel is 1mA higher, they add a resistor to compensate. As for R2, that’s an odd-ball value. The datasheet says if the string is being driven with 12V, the value should be 7K, 4K for 9V and 1K for 6V. Why it’s at 3.3K is weird. But then the Chinese are not known to follow datasheets …
I should point out one thing: there are no other resistors present on the color channels because the LEDs being used are generally 20mA per channel LEDs. If you were to use LEDs with lower current requirements, then you would need resistors. The LPD8806 outputs at 18mA across all three channels and I generally use 20mA LEDs. However, I have used 10mA LEDs before and I had to add a resistors on each channel.
@Ashley_M_Kirchner_No Thanks for the explanation. The second bit, you hit head on. That’s the stuff I was wondering about. I checked out other R2 values along another working strip, and I get a 2.6k reading on 10+ ics. That strip was a dead strip, no longer accepting/transmitting data, that may be the reason why the chip fried out? I would love to hack the IC’s off the strip and use a single LED to drive at 9v. What I am still wondering about the 12v system configuration of the strip is, isn’t it only letting 20ma of 12v through the LED’s? I don;t understand how the 12v through the series LED’s ins’t burning them up without resistors in place? Are these particular LED’s different than other 5050 types?
No, the IC controls how much mA each channel gets … internally.
And if you have a hot air rework station, you can easily take those ICs off and use them. You can design and build your own PCBs with whatever density you want that way. Or design individual pixel PCBs with the LED on one side and IC on the other, and use ribbon cable between them - again, controlling how far apart you want each pixel.
So if I left the voltage the same, 12v, and then just used one LED per IC, I wouldn’t have to change anything?
That doesn’t seem right to me…
Why not? The IC is what drives the LED, and it controls how much mA it’s sinking, so whether the voltage is at 5V or 12V, whether you use one (single channel), three (single channel), or one (tri-channel) LED, it makes no difference to the IC. It’s still only going to sink 17mA on the G and B channels and 18mA on the R channel.
It’s the same thing if you put a single RGB LED on it and only turn on one channel. That is effectively ONE LED (out of three).
I think you would need to add a resistor for each channel of the LED if you only connected a single LED to the IC.
Adafruit LPD6803 data sheet: http://www.adafruit.com/datasheets/LPD6803.pdf
Different chips, different output. The LPD6803 sinks at 45mA, over twice what a regular LED will accept. You’re required to have resistors on that. The UCS1903 does not. Neither does the LPD8806. While the schematic in the LPD8806 datasheet shows a resistor, it’s so you can lower the current lower than 18mA. It is not needed (and also stated as ‘it can be deleted if you don’t need it’ in the datasheet.)
This is why datasheets are important, so you can determine what the IC is doing. Some will source, some will sink. Each one will have different current requirements as well as supply/sink. If you’re going to work with the ICs separately, it’s your responsibility to read the datasheet and build your circuit accordingly.
Sorry I meant to post the microshop UCS1903 data sheet link http://www.mikroshop.ch/pdf/UCS1903.pdf
Working on too many things at the same time isn’t multitasking. its asking for mistakes.
Oh right, I don’t know how those strips are made. But typical voltage for that is actually 4.5-5.5V (though they recommend 6V) and it sinks 17/18mA depending on the channel. Higher voltages would need resistors.
It’s the same with many others. You don’t need resistors if you’re running typical voltages. I drive all my LPD8806’s between 3V to 5.5V and don’t need resistors. On the one single setup where I’m using 12V, I do have resistors, but then I also have a zener to clamp the voltage to the IC (since it will let out its magic blue smoke at anything higher than 6V, or 7V, I forgot.)
@Ashley_M_Kirchner_No Thanks for the explanation and guidance here! Now, time to etch my own boards…(mad scientist grin) 
Ah good luck!
