I'm getting tired of developing on a breadboard with tons of wires everywhere every

I’m getting tired of developing on a breadboard with tons of wires everywhere every time I needed to do some code changes, testing, or whatever on my POV project. So, I’m thinking of creating a dev board that I can work on instead of constantly having to either use the actual baton’s or recreate the circuit every time. For now, this is very specific to what I’m doing, but I’m also trying to figure out if it’s worth making generic enough so that others can use it as well. The idea is that this will end up as my main dev board, probably 50mm x 100mm, but this same schematic will also be shrunk down into a PCB (or PCBs) small enough to fit inside of a 1" ID tube.

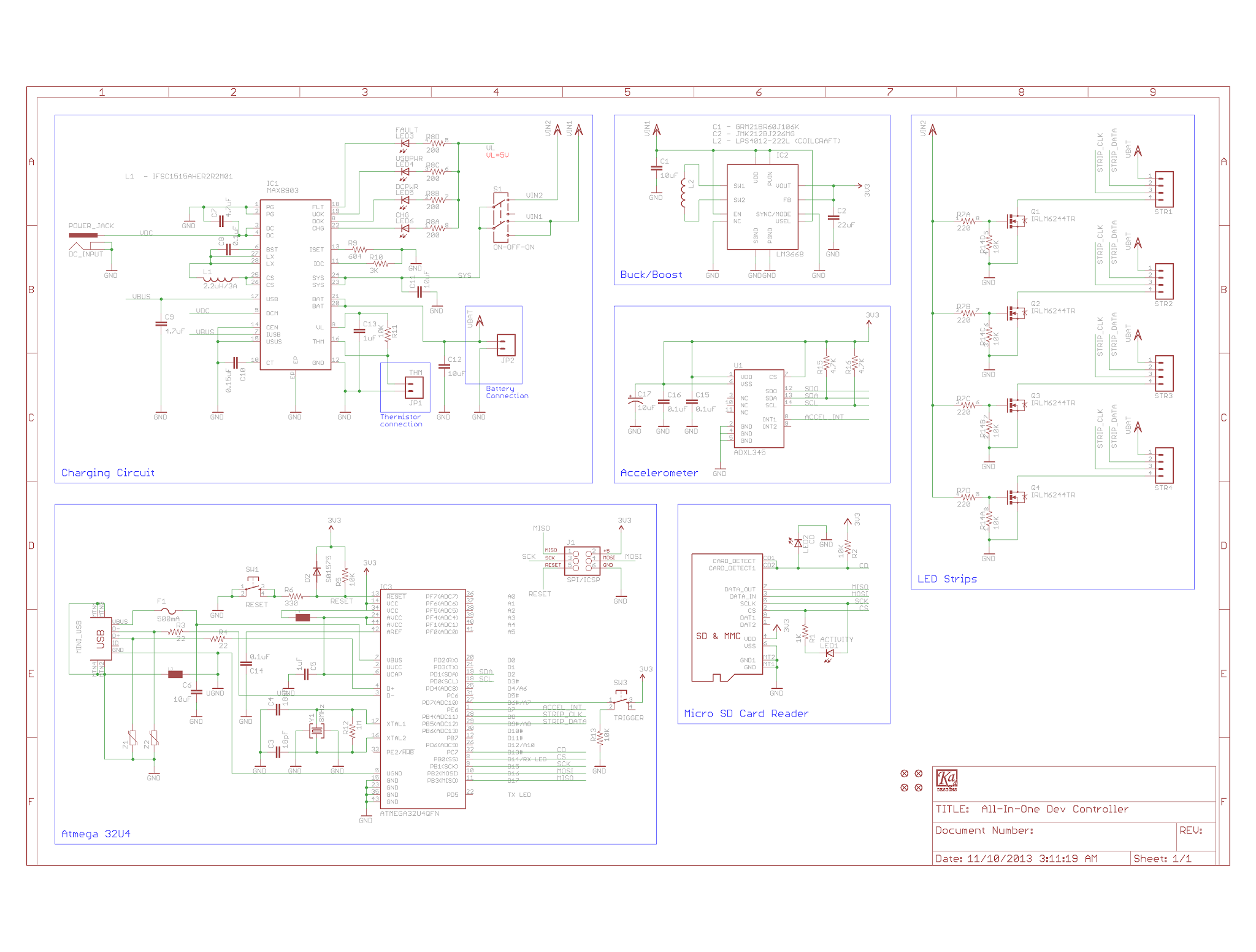
For those of you who can read the schematic, feel free to look over it and comment/suggest/whatever … I could use some feedback, it’s what makes things better. I don’t know whether G+ will scale the image down, so here’s the original file as well: http://www.thekirchners.net/POVDevBoard.png

Just for inspiration and ideas, take a look at what the Blinky Tape folks have built. http://blinkinlabs.com/blinkytape/

As for me, I frequently come back to the point where power routing and management is the bottleneck in my projects. A couple of times I’ve said to Dan something like “I wish there were an awesome LED-strip-driver dev board/shield!” And then we talk a bit and it turns out that 70% of what I want is easy, flexible power handling. 12V/5V/3.3V wrangling, high current handling, barrel connectors / USB, reverse polarity protection, fused loads, easy integration with lipo charging, etc, etc. The rest is just software :slight_smile:

I’ll take a look at what you’ve put together here. Consider me already intrigued…

Oh I have looked at theirs. I wanted to do way more, so I had to come up with my own. And yes, power is always (or never) fun.

I’m also trying to figure out if I can incorporate a Bluetooth device as well. I have some of TIs hardware that I’ve been playing with. Nice and compact, no, tiny. However, no Arduino support.

Maybe NRF24L01+?

Yeah, that’s relatively easy, except for what I’m doing, it will conflict with the uSD reader being on the same bus (due to the constant reading.) However, for others it may be just fine if they’re not doing that.

I also need to break out all remaining pins if I do make it generic. I have to assume that others may have uses for them. :wink:

I would love such a board, but like Mark I prefer the nrf24L01+ because they’re so asy to use and inexpensive.

This layout is far beyond me. Right now my ‘state of the art’ is deadbugging an attiny85 directly to some batteries and lights.

My fantasy board is small enough for wearables, with usb charging, 3.3v and 5v power (5v safe at say 2-3A), accelerometer, nrf24l01+.

For hacking around I skip the usb charging and just use a 5v phone ‘power supply,’ but I’d love to go back to lithium batteries.

And that’s usually where you’re going to hit some issues, the high current rating: finding a buck/boost package that can handle that much current and still be small enough to work. While the SYS out on the charging IC has a 3A continuous current output (at ~4.3V), the buck/boost I’m using is only rated for 1A @ 3.3V. And remember, I’m only using one single battery, so it’s really only feeding in 4.2-2.8V.

You CAN change it up, and use two batteries for double the voltage coming in, but then you need to find/design a different charging circuit, one for multiple batteries, and use an external regulator and regulate that down to the 5V that you want. Finding one that is small will again limit your current. It can be done, but not in the small pieces I’m using (in the sub-5mm range.)

The other thing too @Zeke_Koch , is my own requirements for this. I wanted to be able to charge the battery either through USB or an external power source. That severely limits what you can do as far as what kind of current output you can get because most of those ICs are configured to the upper limits of the USB current as opposed to the DC current. This is why I have an ON-OFF-ON switch in the circuit, to cut out the LED strings while still providing power to the rest of the circuit.

Now, if I change the design and use the USB strictly for programming and only have a DC in for charging, that opens up a lot more options for charging ICs. And I may still do that and see if that simplifies things a bit.

The other issue is also that most ICs have built-in battery protection, so you’d have to use a pack that doesn’t already have that built-in, or better yet, build your own (all you have to do is take separate batteries and wire them properly for the IC to control.)

There’s a set of 5v buck converters that I’ve been using from adafruit that are rated for 3A - the one thing to watch out for with them is they can sometimes drift up to 5.25v

… and to complete the other piece of that warning explicitly: some 3.3V parts are “5-volt tolerant” but not “5.25-volt tolerant”! Everything works fine from USB power (typically a hair under 5V), but then when powered just above five volts, everything goes screwy.

I had the “5.25 volts is (at least) 0.25 volts too many” problem again this week, with a different Adafruit part (Minty Boost). Solution was just switch to a different converter, which made 4.98V; problem went away.

As I said earlier: more than half of my ‘problems’ now are power-related.

The “wanting a dev board” thing is something that I have been going back and forth on for a long time, both for my own projects and for library development. (This is certainly the route that Micah has gone with Fadecandy!). My problem is that the breadth of platforms that I work with keep growing, so ideas regarding a board quickly get supplanted by changing systems, changing leds, etc… etc… :confused:

As it is, I still want a good test harness environment, though right now I think i’m just going to settle for a giant breadboard with 12v and 5v power rails on it, and an attempt to standardize all of my led connectors so that I can swap leds and controllers very quickly/easily, and then on the bread board have one each of the various boards I support.

Unfortunately, all of the arduino class setups out there suck at selecting programming targets, so I can’t get away with just tossing a USB hub on the thing and having them all plugged in at the same (now, a USB port switcher, on the other hand…)

Also - that said, while I am unlikely to ever settle on one dev board/environment (I’m also the person who owns 3 tablets and 4 cell phones across platforms and a variety of devices to do development on…), I’d be happy to help guinea pig this board if you ever do runs of it!

- edited to add one missing item -

Ok, so so far, from my own project, I have:
Atmega 32U4 running at 3.3V/8MHz
Single Li+ charging circuit
Buck/Boost to 3.3V/1A (max) for the circuit itself
ADXL345 Accelerometer
Micro SD card reader
DS3231 RTC

From others I’ve seen requests for:
Bluetooth
nRF24L01+

Me personally, I want to bump the buck/boost to 5V and run the Atmel at 5V/16MHz. However doing so will require an extra LDO (or second buck/boost) for all the devices running at 3.3V, like the ADXL345, card reader, nRF24L01+ (and I haven’t looked at the Bluetooth requirements yet.) While this isn’t a game changer, it just adds to the circuitry.

Also a realtime clock.
And a pony.

Right, I had that on my own list and forgot to put that in. I like the DS3231 because it has two alarms, so for something like a window display, you can configure its interrupt to fire say at 7pm to turn on then again at 6am to shut off. I’ve already been playing with that.

Ah nice one!

Aaand the first conflict reared its head. Since I’m building this to be used with the Arduino IDE, that means using the Leonardo bootloader for the 32U4 … which offers five interrupts. However, four of those are on the TX/RX/SDA/SCL lines, which means I’m left with only one. So one will have to make a choice between using the ADXL, the DS3231, or the nRF24L01+ to use that interrupt. URGH! Time to make a selectable jumper block so the user can pick which one they want to use …

Another option is to jump the chasm and go with an ARM processor using the Due bootloader as that will provide an interrupt on any of its pins. But then the question or questions become: a) do I want to deal with a much larger processor (physically) as well as the more complex circuitry, and b) FastSPI_LED2 support for the ARM processor. :slight_smile:

And I keep wanting to use the Arduino bootloaders and IDE because that’s what most people are used to using and most libraries written for the attached devices will be for the Arduino as well. Just saying …